• HOME
  • NEWS
  • EXPLORE
    • CAREER
      • Companies
      • Jobs
    • EVENTS
    • iGEM
      • News
      • Team
    • PHOTOS
    • VIDEO
    • WIKI
  • BLOG
  • COMMUNITY
    • FACEBOOK
    • INSTAGRAM
    • TWITTER
Wednesday, April 22, 2026
BIOENGINEER.ORG
No Result
View All Result
  • Login
  • HOME
  • NEWS
  • EXPLORE
    • CAREER
      • Companies
      • Jobs
        • Lecturer
        • PhD Studentship
        • Postdoc
        • Research Assistant
    • EVENTS
    • iGEM
      • News
      • Team
    • PHOTOS
    • VIDEO
    • WIKI
  • BLOG
  • COMMUNITY
    • FACEBOOK
    • INSTAGRAM
    • TWITTER
  • HOME
  • NEWS
  • EXPLORE
    • CAREER
      • Companies
      • Jobs
        • Lecturer
        • PhD Studentship
        • Postdoc
        • Research Assistant
    • EVENTS
    • iGEM
      • News
      • Team
    • PHOTOS
    • VIDEO
    • WIKI
  • BLOG
  • COMMUNITY
    • FACEBOOK
    • INSTAGRAM
    • TWITTER
No Result
View All Result
Bioengineer.org
No Result
View All Result
Home NEWS Science News Health

WWP1 Activates TGFβ to Trigger Neurodevelopmental Anoikis

Bioengineer by Bioengineer
March 6, 2026
in Health
Reading Time: 4 mins read
0
Share on FacebookShare on TwitterShare on LinkedinShare on RedditShare on Telegram

In a groundbreaking study published recently in Cell Death Discovery, researchers have unveiled a novel mechanism by which WWP1, a ubiquitin ligase, orchestrates developmental cell death during neurodevelopment through the TGFβ signaling pathway. This discovery provides new insights into the complex molecular interplay governing early brain formation and the elimination of surplus or misplaced cells, a process known as anoikis.

Anoikis, a specialized form of programmed cell death triggered when cells detach from their native extracellular matrix, has long been recognized as crucial for tissue homeostasis. However, its precise role in neurodevelopment and the upstream regulators driving this pathway remained elusive until now. The investigation led by So, K.H., Lee, S., Wong, J., and colleagues has decisively placed WWP1 in the spotlight as a potent gain-of-function driver that activates TGFβ signaling and promotes developmental anoikis with remarkable specificity in neural tissues.

WWP1’s classical role has been attributed to its function as an E3 ubiquitin ligase, tagging substrates for proteasomal degradation and thereby shaping various cellular processes such as signal transduction, gene expression, and protein homeostasis. Yet, the newly uncovered enhancement of its function during neurodevelopment underscores an adaptive regulatory mechanism by which ubiquitination modulates key morphogenetic signaling pathways to sculpt the developing nervous system.

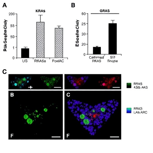
The study meticulously delineates how WWP1’s gain-of-function mutations amplify TGFβ pathway signaling, creating a biochemical milieu that predisposes neural progenitor cells to anoikis. Using sophisticated in vivo models along with cell-based assays, the research team demonstrated that hyperactivation of WWP1 augments phosphorylation of SMAD transcription factors, crucial downstream effectors of TGFβ signaling, thereby driving transcriptional programs that execute apoptotic cascades in cells losing adherent attachments.

Intriguingly, this pathway appears to act as a developmental quality control system, ensuring the removal of aberrant or ectopically positioned neural elements during critical stages of brain formation. The researchers employed advanced imaging and lineage tracing techniques which illuminated a spatially and temporally regulated wave of cell clearance mediated by WWP1-dependent anoikis—emphasizing the enzyme as a gatekeeper of neural integrity.

Moreover, the mechanistic insights extend to unraveling feedback loops between WWP1 and TGFβ signaling components. The positive feedback amplifies anoikis signaling, establishing a self-reinforcing circuit that fine-tunes cell population dynamics. Such precision is essential given the brain’s architectural complexity and susceptibility to developmental disorders when cell pruning processes go awry.

The clinical implications of these findings are profound. Dysregulation of WWP1 or TGFβ signaling has been implicated in various neuropathologies, including neurodevelopmental disorders and glioma progression. By exposing WWP1’s pivotal role in developmental anoikis, this study opens avenues for therapeutic targeting of aberrant ubiquitination pathways to modulate pathological cell death or survival in neurological diseases.

Additionally, the intersection of ubiquitin ligase activity with TGFβ-driven apoptosis enriches our understanding of neurobiological crosstalk that governs differentiation, morphogenesis, and cellular homeostasis. It challenges previous dogmas which considered these mechanisms as linear and isolated, revealing a highly intertwined network whose perturbations could precipitate widespread developmental defects.

From a technological standpoint, the research team employed cutting-edge CRISPR/Cas9-mediated gene editing to generate gain-of-function models, alongside next-generation transcriptomic profiling and proteomic analyses. These multi-omics approaches allowed dissection of the cascade from gene mutation to cellular phenotype, pinpointing critical regulatory nodes susceptible to intervention.

Furthermore, the study’s revelations extend beyond neurobiology. Anoikis is a conserved mechanism applicable in cancer biology, where tumor cells evade anoikis to metastasize. Understanding WWP1’s modulation of TGFβ signaling provides a conceptual framework to explore how similar pathways may be hijacked in oncogenic processes, highlighting the universality and translational potential of this research.

Importantly, the authors emphasize the developmental timing and contextual sensitivity of WWP1 activity. Excessive or insufficient anoikis can lead to neural proliferation imbalances or unchecked cell loss, both detrimental to brain maturation. The delicate modulation unveiled herein underscores evolutionary pressures that have refined ubiquitin ligase functions to meet developmental demands.

This seminal work stimulates provocative questions about how other ubiquitin ligases may orchestrate similar or complementary pathways during organogenesis. Given the expanding catalog of E3 ligases and their substrates, the neurodevelopmental landscape might be sculpted by a complex symphony of ubiquitination events collaborating to enforce cellular fidelity.

In conclusion, the elucidation of WWP1’s gain-of-function as a driver of developmental anoikis through the TGFβ pathway represents a monumental stride in neuroscience research. It portrays cell death not merely as a passive endpoint but as an actively controlled, signaling-driven process integral to neurodevelopmental precision. As research progresses, targeting the WWP1-TGFβ axis holds promise for innovative treatments addressing developmental brain disorders and potentially malignant transformations.

The scientific community eagerly anticipates follow-up studies that will further unravel the molecular substrates of WWP1, its regulation under physiological and pathological conditions, and its interplay with other signaling networks. This discovery stands to redefine paradigms in developmental biology and offers a beacon for therapeutic exploration in neurology and beyond.

Subject of Research: The role of WWP1 gain-of-function in driving developmental anoikis via the TGFβ signaling pathway during neurodevelopment

Article Title: WWP1 gain-of-function drives developmental anoikis through TGFβ pathway during neurodevelopment

Article References:
So, K.H., Lee, S., Wong, J. et al. WWP1 gain-of-function drives developmental anoikis through TGFβ pathway during neurodevelopment. Cell Death Discov. (2026). https://doi.org/10.1038/s41420-026-02977-4

Image Credits: AI Generated

DOI: https://doi.org/10.1038/s41420-026-02977-4

Tags: developmental anoikis mechanismE3 ubiquitin ligase function in neurobiologymolecular regulation of anoikismorphogenetic signaling pathwaysneural tissue homeostasisneurodevelopmental cell eliminationprogrammed cell death in brain formationTGFβ mediated cell deathTGFβ signaling pathway activationubiquitin-proteasome system in neurodevelopmentubiquitination in neural tissuesWWP1 ubiquitin ligase neurodevelopment

Share12Tweet8Share2ShareShareShare2

Related Posts

Tracing Lead in Ambient Air from Wood Combustion

April 22, 2026

Portable Air Cleaners Reduce Indoor Pollution, Improve Perception

April 22, 2026

DNA Methyltransferase 3a Loss Sparks Cardiomyocyte Pyroptosis

April 22, 2026

Quinone-Based Hydrogel Enables Instant Wet Tissue Hemostasis

April 22, 2026

POPULAR NEWS

  • Research Indicates Potential Connection Between Prenatal Medication Exposure and Elevated Autism Risk

    795 shares
    Share 318 Tweet 199
  • Scientists Investigate Possible Connection Between COVID-19 and Increased Lung Cancer Risk

    65 shares
    Share 26 Tweet 16
  • Salmonella Haem Blocks Macrophages, Boosts Infection

    58 shares
    Share 23 Tweet 15
  • NSF funds machine-learning research at UNO and UNL to study energy requirements of walking in older adults

    101 shares
    Share 40 Tweet 25

About

We bring you the latest biotechnology news from best research centers and universities around the world. Check our website.

Follow us

Recent News

Tracing Lead in Ambient Air from Wood Combustion

Brain Blood Flow in Teens After Infant Heart Surgery

AI-Powered Decision Support Boosts Donor Heart Utilization for Transplants

Subscribe to Blog via Email

Enter your email address to subscribe to this blog and receive notifications of new posts by email.

Join 79 other subscribers
  • Contact Us

Bioengineer.org © Copyright 2023 All Rights Reserved.

Welcome Back!

Login to your account below

Forgotten Password?

Retrieve your password

Please enter your username or email address to reset your password.

Log In
No Result
View All Result
  • Homepages
    • Home Page 1
    • Home Page 2
  • News
  • National
  • Business
  • Health
  • Lifestyle
  • Science

Bioengineer.org © Copyright 2023 All Rights Reserved.